0731-8556 5009

联系热线

栏目分类

咨询热线

19918990036

厦门国企建发拟入主红星美凯龙!

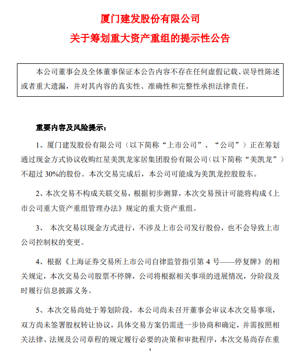
近日,厦门国企,厦门建发股份有限公司发布公告,称公司正在筹划通过现金方式协议收购红星美凯龙家居集团股份有限公司不超过30%的股份。本次交易完成后,公司可能成为红星美凯龙控股股东。
湖南省家具行业协会,家具行业协会,家具行业
厦门建发集团创立于1980年,是厦门的国企,也是世界500强企业,主要业务布局涵盖供应链运营、城市建设与运营、旅游会展、医疗健康以及新兴产业投资等领域。目前,集团旗下拥有2家A股上市公司及3家H股上市公司。

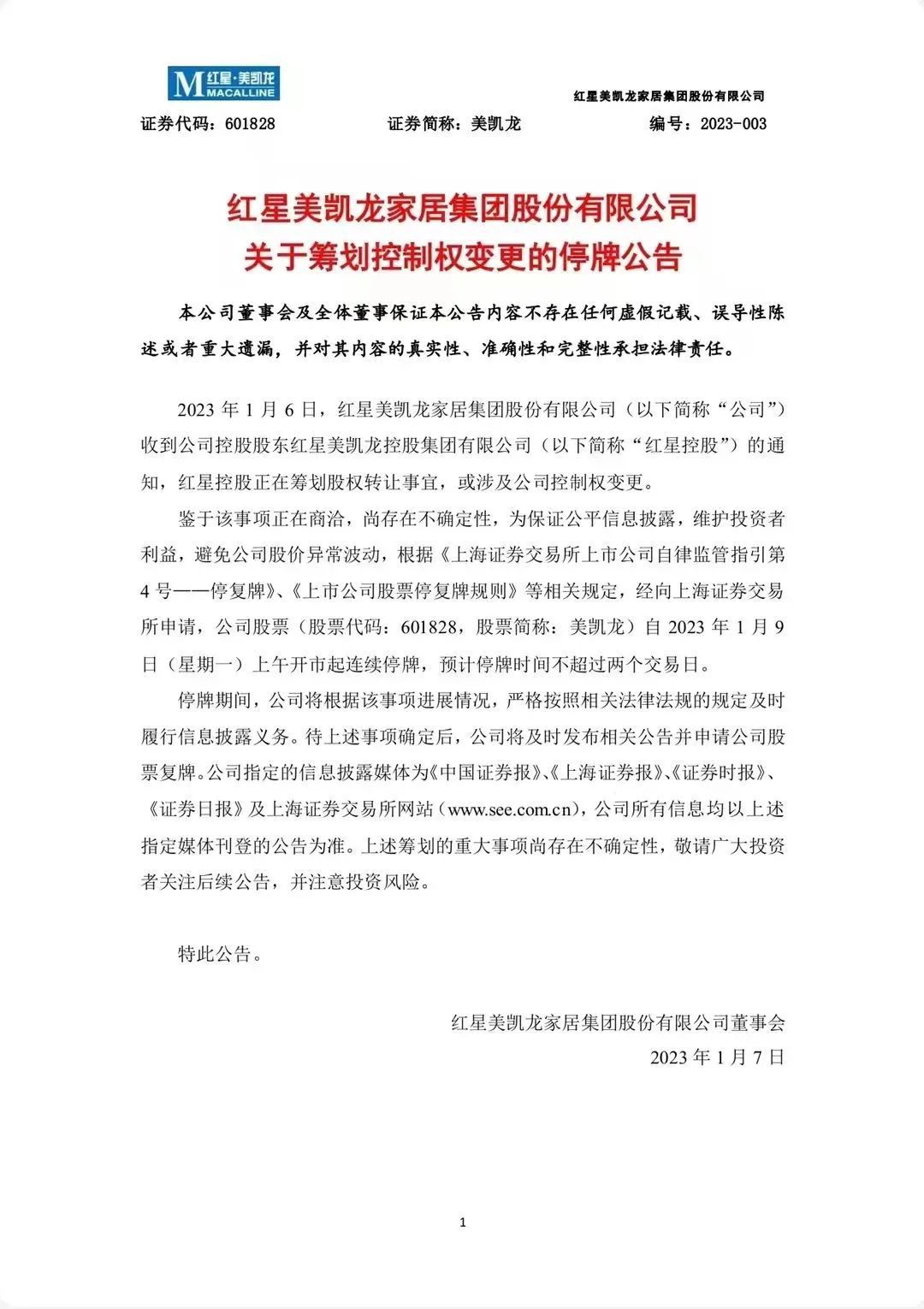
两日前,红星美凯龙1月6日发布公告称,红星控股正在筹划股权转让事宜,或涉及公司控制权变更。

湖南省家具行业协会,家具行业协会,家具行业

双方公告均称,本次交易尚处于筹划阶段,双方尚未签署股权转让协议,具体交易方案仍需进一步协商和确定,本次交易尚存在重大不确定性。
同时,本次交易的标的资产为红星美凯龙不超过30%的股份,具体收购比例尚需交易双方进行进一步的协商和论证后确定。
业内人士认为,此次收购对双方来说是双赢。

建发集团简介
湖南省家具行业协会,家具行业协会,家具行业


来源:77度

上一篇: 我省四部门发文推进家居产业高质量发展 支持三地积极承接产业转移 下一篇: 曲美家居旗下Ekornes宣布裁员近千人!
温馨提示: 本网站需输入密码才可访问
密码错误, 请重新输入!